Ágata Core

Ágata Flow

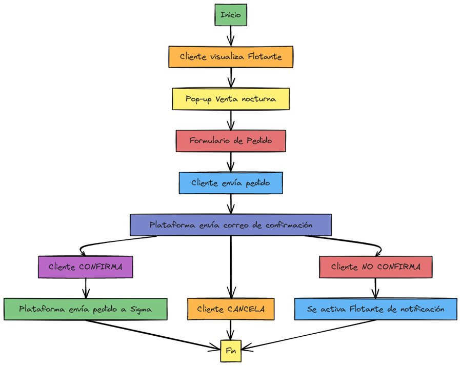
Venta Nocturna

Flujo

Flujo Venta Nocturna

Proceso

Flujo VN